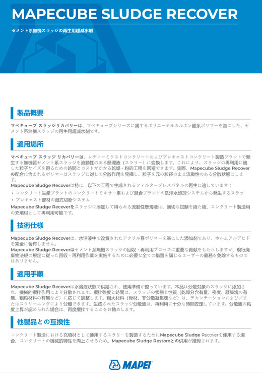
2025/11/29
日本語のカタログも完成しいよいよスラッジ改質用混和剤Mapecubeの国内販売が世界に先駆けて始まります
いよいよ販売開始です。日本語版のカタログも届きました。Mapecube担当はもちろんこの人、フェラーリ・アルベルトです。よろしくねっ
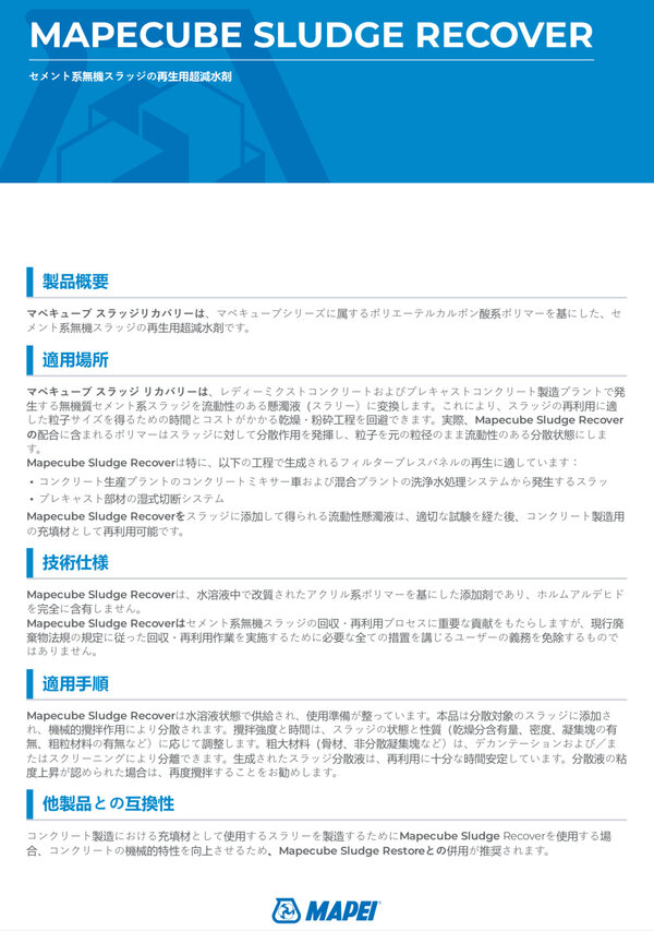
スラッジ改質/アルカリ刺激材製造用混和剤 Mapecube
![]()
コンにちは、残コンさんでっす
本日は日本語版カタログがメーカーMAPEIから届きましたのでご紹介いたしますー。。
本日は日本語版カタログがメーカーMAPEIから届きましたのでご紹介いたしますー。。
スラッジ改質/アルカリ刺激材製造
![]()
Mapecube Sludge Recover 投入状況
![]()
Mapecube 60投入状況。これで、スラッジの改質(アルカリ刺激材化)薬品投入は完了
![]()
撹拌
![]()
サンドポンプで荷上げ。生コン車に直接投入、後添加
Mapecube Sludge Recover
![]()
![]()
MAPECUBE SLUDGE RECOVER_JP.pdf
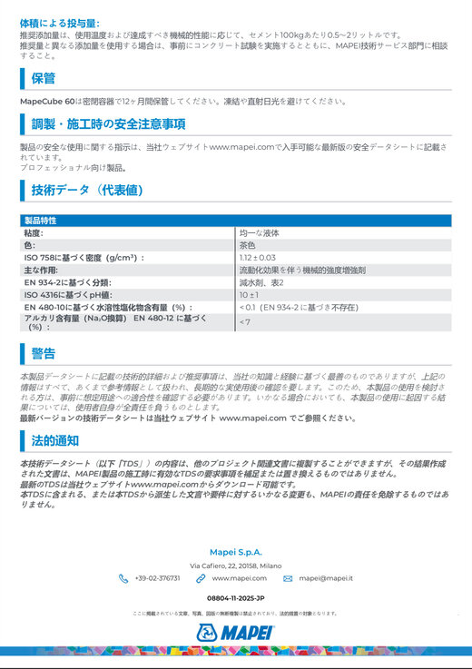
Mapecube 60
![]()
![]()
おうっ、残コン姐さんだっ
ちなみに、この製品はCD協会会員限定で販売する見込みだぜっ。ザンコン™︎問題解決に何にも貢献してねえ奴らに譲る筋合いねえからなっ
ちなみに、この製品はCD協会会員限定で販売する見込みだぜっ。ザンコン™︎問題解決に何にも貢献してねえ奴らに譲る筋合いねえからなっ
![]()
お問い合わせは JOIS by CD協会 まで
コンクリートディレクター協会が推進するJOIS(Japan Out-Industrial Standard)では日夜規格外品の生コンクリートが創造されています。受付:https://lin.ee/HpS7I5a
コンにちは!オワコンの宮本さんですっ。いよいよ始まりましたっ
「コンクリートをもっと身近に」
さあさあ、がんがん伝えようっ
オワッコーン‼︎
「コンクリートをもっと身近に」
さあさあ、がんがん伝えようっ
オワッコーン‼︎
![]()
![]()
ぉ、おわ??。。
残コン‼︎ オワッコーン‼︎
![]()
作者・宮本充也
残コンステーションによる地域資源循環・脱炭素フロー
未利用資源「残コン」の高度利用を地域や組合単位で取り組むことで資源循環・脱炭素といった地域の課題を打破しつつ新たな付加価値(富)を創造する。地域や生コン組合主導の残コンステーションという提案。
Before:従来、建設現場で余剰となった生コンクリート(残コン)の大半は資源循環されることなく現地の中間処理業者らの手に委ねられあるいは最終処分場で埋め立て処分となっている。
After:一方、残コンステーションを実装した地域(生コン組合)では未利用資源として再定義され、廃棄されることなくフローチャートのように循環し、その過程で残コンやスラッジ水は「アルカリ刺激効果」を有し、CCU(Carbon Capture Utilization)材料としても脱炭素コンクリート(CNコンクリート)に貢献しうるマテリアルとして地域内で無限に循環し付加価値を生み出すことになる。

